小梁網(TM)/Schlemm 管(SC)常規流出通道中的機械力被認為在調節房水(AH)穩態和眼壓(IOP)中起關鍵作用。由于脈動或活動(如眨眼和掃視)引起的壓力差和眼壓波動,流出通道內的細胞會經歷拉力或機械拉伸。此外,流出通道細胞在流經 TM 和 SC 組織時會受到 AH 流動產生的剪切應力。
機械拉伸會觸發細胞骨架中的動態響應,根據應力的大小和持續時間,細胞骨架可能會流化以適應力或加強以抵抗力。這種機械反應涉及細胞骨架成分(包括微管)之間的復雜協調,微管在感應機械力和穩定細胞結構方面起著關鍵作用。大量研究表明,TM 和 SC 細胞都可以感知機械力并通過觸發旨在調節各種流出阻力的細胞過程(包括細胞骨架重塑)來做出反應。但目前還沒有研究探討機械拉伸與 TM 和 SC 細胞中微管(MT)細胞骨架之間的關系。
微管蛋白乙酰化,特別是在 α-微管蛋白第40位的賴氨酸(K40)殘基上,是一種與 MT 的穩定性和機械特性相關的關鍵翻譯后修飾。微管蛋白乙酰化增強了微管的柔韌性和彈性,對機械應力起到保護作用并防止結構損傷。
最近,在美國杜克大學眼科中心及俄勒岡健康與科學大學凱西眼科研究所的一項研究中,探討了對照組和青光眼組 TM 細胞微管蛋白乙酰化響應循環機械拉伸(CMS)的動態調控和功能意義,以及微管蛋白乙酰化對小鼠體內 IOP 的作用。這是項探索微管蛋白乙酰化在流出通道動力學調節中的功能研究。研究成果發表于 Investigative Ophthalmology & Visual Science 期刊題為“Tubulin Acetylation Enhances Microtubule Stability in Trabecular Meshwork Cells Under Mechanical Stress”

首先,使用蛋白質印跡和免疫熒光分析研究了在有和沒有 CMS (8% 伸長率)的人眼小梁網細胞(HTM)原代培養物中賴氨酸40 (Ac-TUBA4)處 ?-微管蛋白乙酰化的發生情況。結果顯示,TM 細胞中 Ac-TUBA4 的組成型基礎水平(圖1 A)。與未拉伸對照相比,拉伸處理培養物中 Ac-TUBA4 水平顯著升高。免疫熒光證實,CMS 作用下 Ac-TUBA4 增加(圖1 B、C)。還觀察到細胞定位的變化。Ac-TUBA4 主要位于未拉伸細胞的核周區域,并且在拉伸細胞中顯示出更廣泛的細胞質染色。這表明,循環機械拉伸在 TM 細胞中誘導微管蛋白乙酰化。
MT 管腔內通過α-微管蛋白乙酰轉移酶(α-ATAT1)對α-微管蛋白進行 K40 乙酰化,隨后通過 HDAC6 和 SIRT2 進行脫乙酰化。特異性敲低 ATAT1、HDAC6 和 SIRT2,通過蛋白質印跡評估 Ac-TUBA4、SIRT2 和 HDAC6 的水平。與對照細胞相比,敲低 ATAT1 導致 Ac-TUBA4 水平顯著降低,相反,敲低 HDAC6 導致 Ac-TUBA4 水平增加,而敲低 SIRT2 沒有顯著影響。這些結果表明,ATAT1 和 HDAC6 分別調節 TM 細胞中的微管蛋白乙酰化和脫乙酰化。
隨后檢查了這些酶的表達在 CMS 條件下是否發生改變。與未拉伸培養物相比,CMS 顯著降低了 HDAC6 蛋白水平。SIRT2 水平略有下降,但未達到統計學意義。未觀察到 CMS 下 ATAT1 mRNA 水平發生變化。這些發現表明,CMS 通過下調 HDAC6 來增加 Ac-TUBA4,從而降低微管蛋白脫乙酰化的速率。

圖1 CMS 下 TM 細胞中的微管蛋白乙酰化。
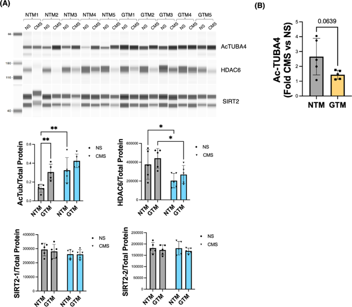
接下來,使用從受青光眼(GTM)和年齡匹配對照組(NTM)影響的供體眼睛中分離的 TM 細胞的原代培養物重復上述實驗。值得注意的是,在非拉伸條件下,與 NTM 培養物相比,GTM 培養物表現出更高水平的 Ac-TUBA4 (圖2 A)。然而,在 GTM 細胞和 NTM 細胞之間未觀察到 HDAC6 或任何 SIRT2 亞型表達的顯著差異(圖2 A)。CMS 的應用進一步增加了 GTM 細胞中 Ac-TUBA4(圖2 B)。這表明,青光眼型 TM 細胞中的微管蛋白乙酰化水平升高。
越來越多的證據表明,與同齡對照眼相比,青光眼的 TM 更僵硬。因此,研究了 GTM 細胞中較高的 Ac-TUBA4 水平是否是由于剛度增加造成的,檢測在不同基質剛度上(5-kPa 和 60-kPa;900-kPa;∼1 GPa)培養的 NTM 和 GTM 細胞裂解物中的 Ac-TUBA4 水平。無論基質剛度如何,與 NTM 細胞相比,GTM 細胞始終表現出更高的 Ac-TUBA4 含量。在 NTM 細胞中未觀察到基質剛度對 Ac-TUBA4 水平的影響。總體而言,實驗結果不支持底物剛度對微管蛋白乙酰化的直接影響。

圖2 非拉伸和 CMS條件下青光眼 TM 細胞中的微管蛋白乙酰化。
對其他細胞類型的研究表明,微管蛋白乙酰化在調節細胞收縮性中的作用。鑒于 TM 細胞收縮性與 AH 流出的相關性,在 ATAT1(siATAT1)敲低表達的 TM 細胞中進行了基于膠原蛋白的凝膠細胞收縮性測定,TGFβ2(10 ng/mL)處理的細胞作為陽性對照。正如預期的那樣,TGFβ2 處理促進了細胞收縮性,而沉默 ATAT1 表達導致膠原凝膠松弛,Ac-TUBA4 水平較低。此外,ATAT1 敲低還抑制了 TGFβ2 誘導的收縮性。
進一步實驗評估了 tubacin 的作用,tubacin 是一種有效的 HDAC6 抑制劑,可抑制微管蛋白脫乙酰化,導致乙酰化微管蛋白含量顯著增加。出乎意料的是,tubacin 處理導致 TGFβ2 誘導的細胞收縮性降低。盡管乙酰化微管蛋白含量要高得多,但 tubacin處理并未逆轉在 siATAT1 轉染培養物中觀察到的細胞松弛。
此外,還探討了 Rho 激酶抑制劑是否可以改變微管蛋白乙酰化水平,結果表明,在 Y27623 處理的 TM 細胞中未檢測到 Ac-TUBA4 水平的顯著變化(圖3)。這些發現支持 ATAT1 在調節 TM 細胞收縮性中的作用,而不是微管蛋白乙酰化。

圖3 Rho 激酶抑制劑對微管蛋白乙酰化的影響。
K40 位點微管蛋白的乙酰化被認為可提供穩定性并防止微管破裂。研究人員旨在確定 tubacin 處理誘導的微管蛋白乙酰化水平升高是否可以防止 nocodazole(一種已知的微管解聚劑)誘導的微管解聚。圖像顯示,tubacin 處理的細胞中微管彎曲更少、更長,并且裂縫更少。此外,與 siCNT 轉染細胞相比,nocodazole 處理導致 siATAT1 中更快速和顯著的解聚效應,在30 分鐘后幾乎沒有觀察到可見的完整乙酰化微管。這些數據表明,微管蛋白乙酰化可防止 TM 細胞中的微管破裂。
實驗研究了微管蛋白乙酰化對 IOP 的影響,將 tubacin(10 μM)注射到 C57BL/6J小鼠的前房中,對側眼接受 DMSO 載體對照注射,記錄晝夜眼壓測量值(圖4 A、B)。注射 tubacin的眼睛在第 1 天、第 2 天和 第 3 天觀察到眼壓顯著降低,逐漸恢復到基線水平。這表明 tubacin 對 IOP 的降低作用主要歸因于前房內注射而不是局部應用,驗證了單獨局部應用 tubacin 沒有顯著的降眼壓作用。通過免疫熒光證實,注射tubacin的眼睛的TM和睫狀體中的Ac-TUBA4水平較高(圖4 C)。

圖4 Tubacin 處理可降低小鼠的 IOP。
總之,該研究強調了微管蛋白乙酰化在 TM 細胞對機械應力的反應中的關鍵作用及其對 IOP 調節的潛在影響。機械拉伸通過下調 HDAC6 誘導 TM 細胞中的微管蛋白乙酰化,從而增強 MT 穩定性。青光眼 TM 細胞中微管蛋白乙酰化升高表明存在抵消增加的機械負荷的代償機制。雖然微管蛋白乙酰化似乎不直接調節 TM 細胞收縮性,但它對 MT 不穩定起保護作用。體內 tubacin 對 IOP 的降低作用強調了在青光眼治療中調節微管蛋白乙酰化的治療潛力。未來的研究應探索 ATAT1 對細胞收縮性影響的分子機制,并探討靶向微管蛋白乙酰化在眼生理學和病理學中的長期影響。
參考文獻:Su CC, Desikan V, Betsch K, Shim MS, Keller KE, Liton PB. Tubulin Acetylation Enhances Microtubule Stability in Trabecular Meshwork Cells Under Mechanical Stress. Invest Ophthalmol Vis Sci. 2025 Jan 2;66(1):43. doi: 10.1167/iovs.66.1.43. PMID: 39820277; PMCID: PMC11753476.
原文鏈接:https://pubmed.ncbi.nlm.nih.gov/39820277/
圖片來源:所有圖片均來源于參考文獻
小編旨在分享、學習、交流生物科學等領域的研究進展。如有侵權或引文不當請聯系小編修正。如有任何的想法以及建議,歡迎聯系小編。感謝各位的瀏覽以及關注!進入官網www.Naturethink.com或關注“Naturethink”公眾號,了解更多相關內容。咨詢熱線:021-59945088
點擊了解:牽張應變細胞培養儀

新魯汶大學的公報指出,如今抗生素耐藥菌的出現給人類和醫藥帶來了新 ...

根據“生物安全關鍵技術研發”重點專項評審工作安排,生物中心將于2 ...

2018年度國家科學技術獎提名工作已結束,國家科學技術獎勵工作辦 ...

為更好的向用戶、潛在用戶提供我們的產品,即日起推出如下活動:凡向 ...

據英國《自然·通訊》雜志日前發表的一篇醫學論文報告,科學家發現了 ...

“免疫系統在高血壓中扮演了未曾預料的重要角色。”英國格拉斯哥大學 ...

“來一場中國制造的品質革命!”3月5日,李總理在政府工作報告中發 ...

Naturethink網站及微信內容逐步完善,敬請查閱! ...

美國僑報網近日刊文稱,一項新出爐的研究警告稱,即使是失眠一夜,也 ...
公司完成細胞張應變與壓力綜合培養儀器的研發; ...

我司自主研發產品,重視知識產權,已擁有多項專利證書! ...

2018年春節將至,我司放假時間安排為:2月14日至2月21日, ...

為提高區域自主創新能力,推進區域科技創新體系建設,加大創新驅動區 ...

澳大利亞和英國一項研究顯示,對于幾乎任何年齡段的人群而言,快走都 ...

癌癥在促進腫瘤表型表觀遺傳重編程和修飾的復雜組織微環境中發展。此 ...

2018年國家自然科學基金項目申請工作已開始,你準備好了嗎? ...

壁面剪切應力(WSS),是單位面積上由血管表面流動的液體產生的接 ...

炎癥是機體受到外界微生物入侵后的一種保護性反應。作為影響最大的炎 ...